Watching Videos

Watch Me Present

Don’t want to read? Seat back and watch me present this case study.

About this project

This case study explores the design process behind a mobile food-management app, from research and ideation to prototyping and visual design.

FRESHKIT

FreshKit is a mobile application designed to help Vietnamese households manage food more effectively, reduce waste, and build healthier cooking habits. The project was developed as a semester design project, focusing on solving food waste at the household level through technology, behavioral change, and empathetic design.

Subheading

Heading

Subheading

Heading

Subheading

Heading

FreshKit is a mobile application designed to help Vietnamese households manage food more effectively, reduce waste, and build healthier cooking habits. The project was developed as a semester design project, focusing on solving food waste at the household level through technology, behavioral change, and empathetic design.

Food waste is a global issue, but in Vietnam it is especially severe at the household level. A large portion of waste comes from forgetting food in refrigerators, misunderstanding expiration labels, poor portion planning, and emotional habits such as overbuying or overcooking. Users often feel guilty when discarding food, yet lack practical tools to change their behavior.

FreshKit acts as a smart kitchen companion. It helps users track food inventory, estimate shelf life, receive timely reminders, and get personalized meal suggestions based on available ingredients. By combining automation, local context, and friendly design, FreshKit reduces cognitive load and encourages sustainable habits.

A user-centered approach to problem-solving


The research phase for FreshKit focuses on understanding users’ food management behaviors, challenges, and needs through both secondary and primary research. These insights help identify key problems and opportunities to design a solution that supports healthier habits, reduces food waste, and simplifies daily meal planning.

Secondary Data
  • Reports and studies from government and non-government organizations (e.g., Nutrition Institute, United Nations)

  • Surveys of businesses in the food and home appliance industries

  • Policies and regulations related to food safety and nutrition

  • Publicly available information about competitors in the market

Primary Data

1. Quantitative Survey (via Google Forms)

  • Time: 17–23/06/2024

  • Open to all respondents, no participant restrictions

  • Minimum sample size: 50

2. One-on-One Qualitative Interviews

  • Time: 24–27/06/2024

  • Gender: Male, Female (75:25)

  • Location: Hanoi, Ho Chi Minh City

  • Marital status: Single, Married (50:50)

  • Frequent buyers and users of food and household products

Secondary data was gathered from existing research and surveys to identify common trends and challenges in food management and shopping behavior.

Competitor research analyzes existing solutions to understand their features, strengths, and weaknesses. This helps identify gaps and opportunities to create a more effective and differentiated product.


Users say they want to save money, eat healthier, and avoid wasting food. They do many things manually: writing notes, Googling storage tips, or relying on memory. They think food past the labeled date is unsafe, worry about family health, and feel stressed when planning meals. They see crowded fridges, discount-driven shopping, and conflicting information online. They feel guilt, confusion, and fatigue when managing food daily.

Lorem ipsum dolor sit amet, consectetur adipiscing elit. Ut elit tellus, luctus nec ullamcorper mattis, pulvinar dapibus leo.

Lorem ipsum dolor sit amet, consectetur adipiscing elit. Ut elit tellus, luctus nec ullamcorper mattis, pulvinar dapibus leo.

Lorem ipsum dolor sit amet, consectetur adipiscing elit. Ut elit tellus, luctus nec ullamcorper mattis, pulvinar dapibus leo.


  • Users forget what food they have and when it expires.
  • Users lack reliable, localized knowledge about food storage and usage.
  • Users overcook or overbuy due to poor portion planning.
  • Existing solutions are manual, fragmented, or not designed for Vietnamese habits.
  • If users receive automated reminders and suggestions based on real food data, they will waste less food.
  • If food management feels simple and friendly, users will be more consistent.
  • If the app reflects Vietnamese cuisine and habits, adoption will increase.
  • Reduce household food waste.
  • Simplify food tracking and meal planning.
  • Build long-term sustainable habits.
  • Create a localized, trustworthy kitchen assistant.

Ideate design solutions

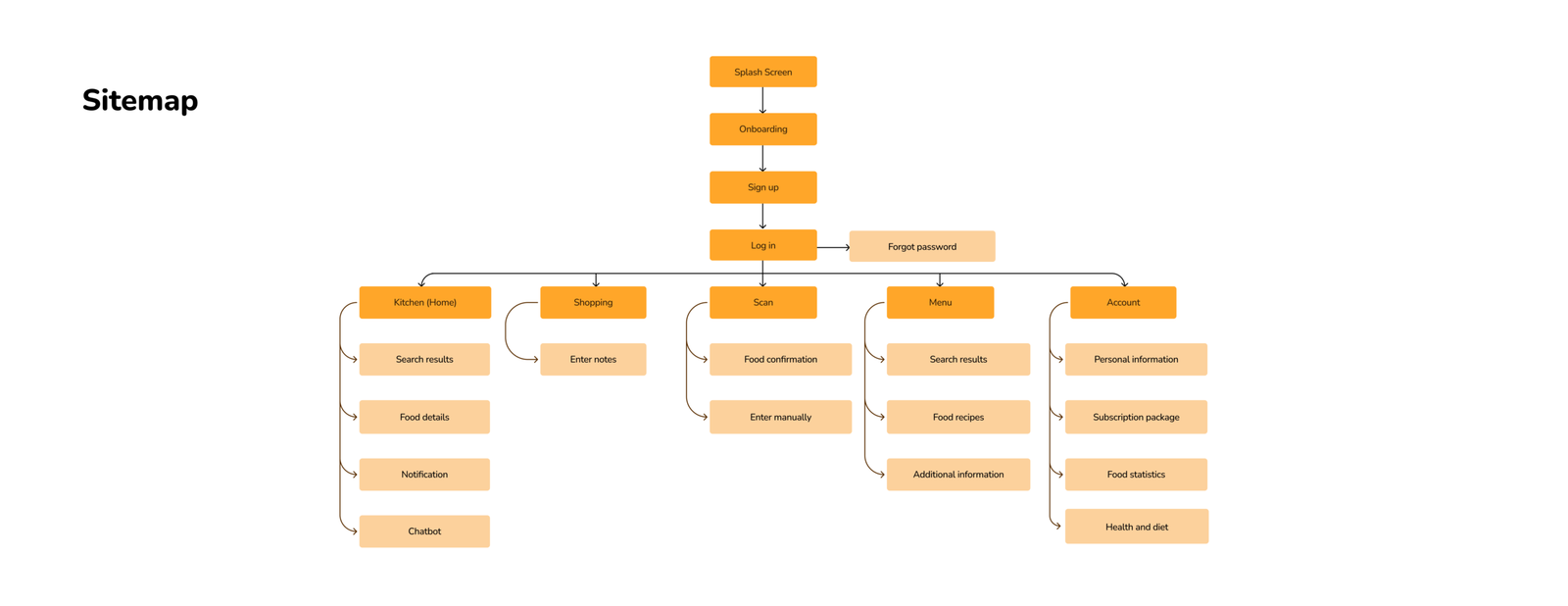
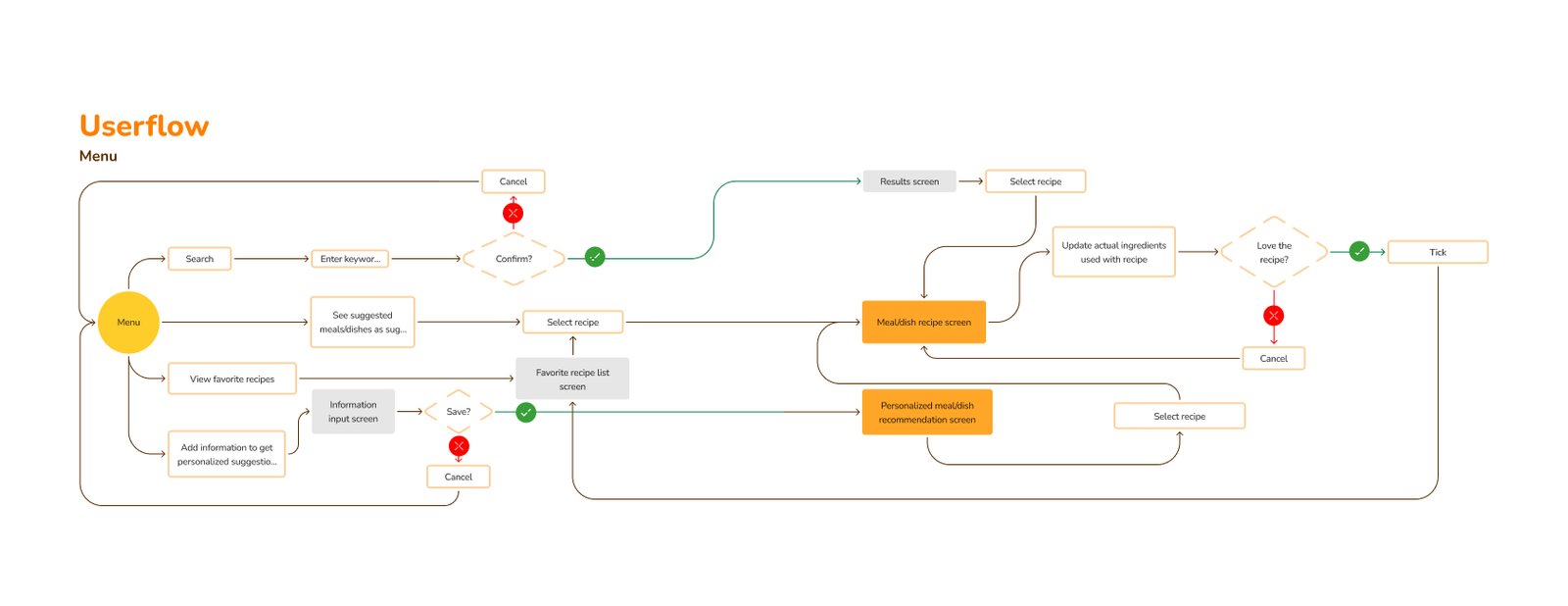
The FreshKit user flow outlines how users navigate through the app from browsing to completing actions. Users start on the Home screen, explore products via Shopping or Menu, use Scan to quickly add items, and manage personal information through Account. The flow is designed to be intuitive, minimizing steps and ensuring a smooth, efficient experience.


Create lo-fi Prototype

Lorem ipsum dolor sit amet, consectetur adipiscing elit. Ut elit tellus, luctus nec ullamcorper mattis, pulvinar dapibus leo.

Key screens for this app

Lorem ipsum dolor sit amet, consectetur adipiscing elit. Ut elit tellus, luctus nec ullamcorper mattis, pulvinar dapibus leo.


Lorem ipsum dolor sit amet, consectetur adipiscing elit. Ut elit tellus, luctus nec ullamcorper mattis, pulvinar dapibus leo.



Components

Hight fidelity prototype

Lorem ipsum dolor sit amet, consectetur adipiscing elit. Ut elit tellus, luctus nec ullamcorper mattis, pulvinar dapibus leo.

Lorem ipsum dolor sit amet, consectetur adipiscing elit. Ut elit tellus, luctus nec ullamcorper mattis, pulvinar dapibus leo.

Lorem ipsum dolor sit amet, consectetur adipiscing elit. Ut elit tellus, luctus nec ullamcorper mattis, pulvinar dapibus leo.

Create High fidelity prototype for this app

Lorem ipsum dolor sit amet, consectetur adipiscing elit. Ut elit tellus, luctus nec ullamcorper mattis, pulvinar dapibus leo.

Content follow 1

Lorem ipsum dolor sit amet, consectetur adipiscing elit. Ut elit tellus, luctus nec ullamcorper mattis, pulvinar dapibus leo.

Content follow 2

Lorem ipsum dolor sit amet, consectetur adipiscing elit. Ut elit tellus, luctus nec ullamcorper mattis, pulvinar dapibus leo.

Content follow 3

Lorem ipsum dolor sit amet, consectetur adipiscing elit. Ut elit tellus, luctus nec ullamcorper mattis, pulvinar dapibus leo.

Ads

Lorem ipsum dolor sit amet, consectetur adipiscing elit. Ut elit tellus, luctus nec ullamcorper mattis, pulvinar dapibus leo.


What I had learned

  • This project taught me that solving behavioral problems requires more than adding useful features. Food waste isn’t caused by a lack of information, but by forgetfulness, fatigue, and inconsistent habits. If an experience asks users to think too much or act too deliberately, it will be abandoned quickly.
  • Through FreshKit, I learned to design flows that reduce cognitive load—using reminders, prioritization, and automation—so users can make better decisions with minimal effort. Designing for habit formation means focusing on when and how users act, not just what the product can do.
  • User research revealed that many people already feel guilty about wasting food. Adding strict warnings or data-heavy dashboards would only increase anxiety instead of improving behavior. This insight fundamentally changed my design direction.
  • I learned that empathy isn’t just about understanding pain points—it’s about choosing the right emotional tone. By framing FreshKit as a supportive companion rather than a corrective tool, the design encourages progress without judgment. This project reinforced how emotional context should guide UX decisions just as much as functional requirements.
  • Designing FreshKit showed me that global solutions don’t automatically work at a local level. Vietnamese cooking habits, food types, and storage practices differ significantly from Western contexts that many existing apps are built for.
  • I learned that true usability comes from cultural relevance—using familiar ingredients, local meal patterns, and realistic household behaviors. Localization isn’t just translation; it’s designing with users’ real lives in mind. This mindset helped me create a solution that feels practical, trustworthy, and easier to adopt long term.

Thank you!

Thanks for taking the time to explore this case study

You might also like to view other case studies

đź‘‹ oh hi, I'm still working on this case study!

Enter your email, and I will let you know when it’s ready. Thanks!